RSUD dr.Rubini Mempawah
Toggle Navigation
  • Home
  • Profil
    • Visi dan Misi
    • Struktur Organisasi
    • Sejarah
    • Profil Keseluruhan
  • Informasi
    • Kegiatan
    • Akreditasi
    • Tender/Lelang
    • Kesehatan
    • Tata Tertib/Aturan
  • Fasilitas
    • Intensive Care Unit (ICU)
    • Instalasi Gawat Darurat (IGD)
    • Rawat Jalan
    • Rawat Inap
    • Fasilitas Penunjang
      • Laboratorium
      • Radiologi
      • Perinatologi
      • Kesehatan Lingkungan
      • Instalasi Gizi
    • Unit Dialisis
  • Tarif
  • Standar Pelayanan
    • Standar Pelayanan Publik (SPP)
      • AMBULANCE
      • FARMASI
      • GIZI
      • ICU
      • IGD
      • IPSRS
      • KAMAR OPERASI
      • ADMINISTRASI DAN MANAJEMEN
      • LAB
      • LAUNDRY
      • LIMBAH PADAT
      • PEMULASARAN
      • PERINATOLOGI
      • PERSALINAN
      • PPI
      • RADIOLOGI
      • RAWAT JALAN
      • RAWAT INAP
      • REHAB MEDIK
      • REKAM MEDIS
      • SURAT KETERANGAN DOKTER
      • TRANFUSI DARAH
  • Laporan
    • Renstra
    • Kualitas Pelayanan
    • Laporan Kinerja
    • E-Sakip
      • Tahun 2020
      • Tahun 2021
      • Tahun 2022
      • Tahun 2023
      • Tahun 2024
      • Tahun 2025
    • Survey Kepuasan Masyarakat
      • Tahun 2018
      • Tahun 2019
      • Tahun 2020
      • Tahun 2021
      • Tahun 2022
      • Tahun 2023
      • Tahun 2024
      • Tahun 2025
    • Laporan Pengaduan
      • Tahun 2024
      • Tahun 2025
    • Laporan FKP
    • Laporan Reviu Layanan
  • Perpustakaan Online
  • Hubungi Kami
    • Pengaduan
  • Pendaftaran Online
  • Galeri
  • Jadwal Poliklinik
  • Zona Integritas (ZI)
  • PPID
    • Informasi Berkala
    • Informasi Setiap Saat
    • Informasi Serta Merta
    • Informasi yang dikecualikan

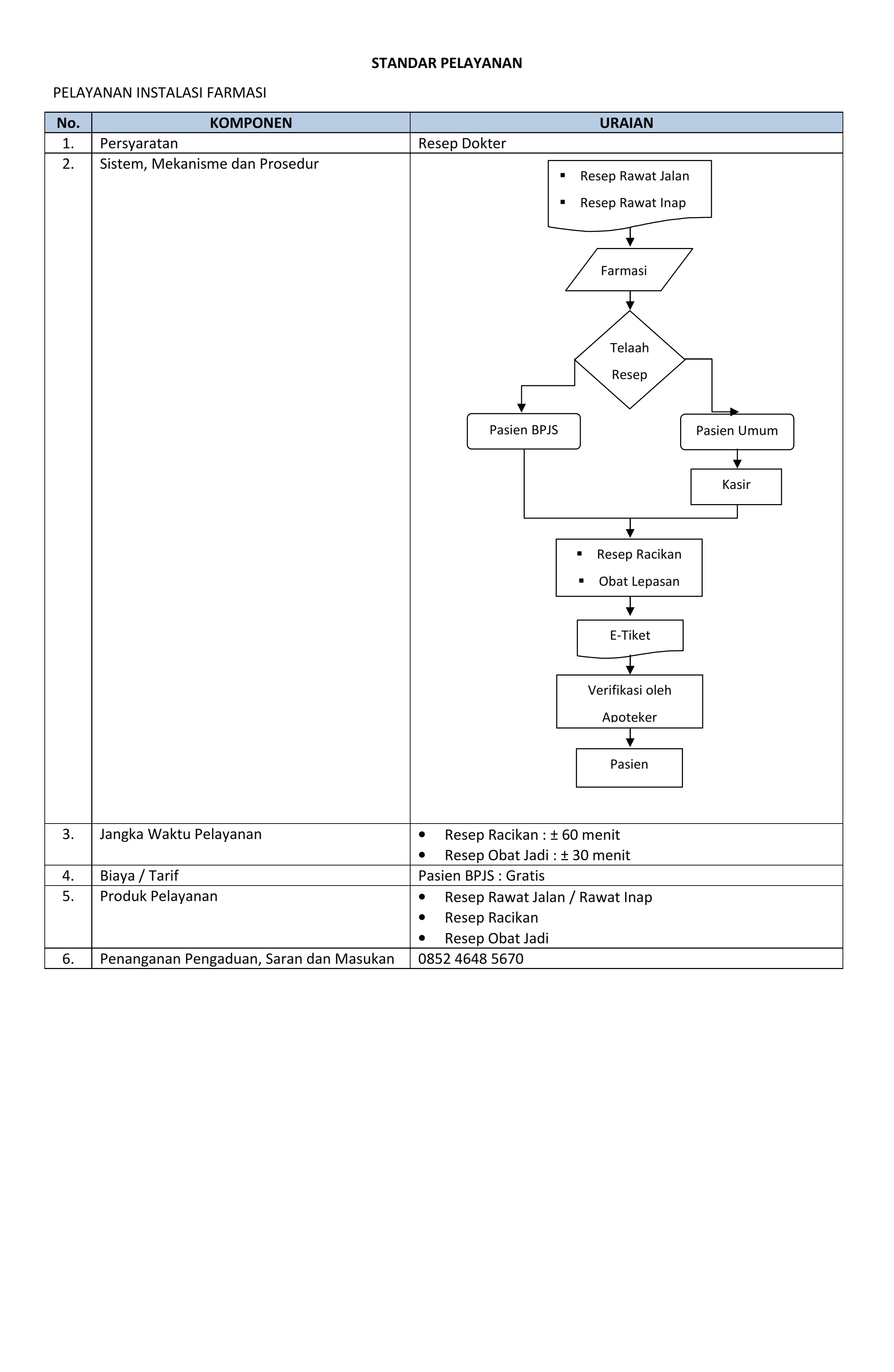
Standar Pelayanan Publik Farmasi

  • Print
  • Email
Details
Written by RSUD dr.Rubini
Category: Prosedur Farmasi
Published: 09 July 2019
Last Updated: 09 July 2019
Hits: 8124

  • You are here:  
  • Home
  • Standar Pelayanan
  • Standar Pelayanan Publik (SPP)
  • LAB
  • Prosedur
  • Prosedur Penunjang
  • Prosedur Farmasi

Kab.Mempawah

INFORMASI

    

Login Form

  • Forgot your username?
  • Forgot your password?

Statistik Pengunjung

1146252
Today
Yesterday
This Week
Last Week
This Month
Last Month
All days
941
4238
10836
1115823
27746
74078
1146252

Your IP: 216.73.216.188
2025-12-10 02:52
Visitors Counter

Back to Top

© 2025 RSUD dr.Rubini Mempawah