RSUD dr.Rubini Mempawah
Search ...
Toggle Navigation
Home
Profil
Visi dan Misi
Struktur Organisasi
Sejarah
Profil Keseluruhan
Informasi
Kegiatan
Akreditasi
Tender/Lelang
Kesehatan
Tata Tertib/Aturan
Fasilitas
Intensive Care Unit (ICU)
Instalasi Gawat Darurat (IGD)
Rawat Jalan
Rawat Inap
Fasilitas Penunjang
Laboratorium
Radiologi
Perinatologi
Kesehatan Lingkungan
Instalasi Gizi
Unit Dialisis
Tarif
Standar Pelayanan
Standar Pelayanan Publik (SPP)
AMBULANCE
FARMASI
GIZI
ICU
IGD
IPSRS
KAMAR OPERASI
ADMINISTRASI DAN MANAJEMEN
LAB
LAUNDRY
LIMBAH PADAT
PEMULASARAN
PERINATOLOGI
PERSALINAN
PPI
RADIOLOGI
RAWAT JALAN
RAWAT INAP
REHAB MEDIK
REKAM MEDIS
SURAT KETERANGAN DOKTER
TRANFUSI DARAH
Laporan
Renstra
Kualitas Pelayanan
Laporan Kinerja
E-Sakip
Tahun 2020
Tahun 2021
Tahun 2022
Tahun 2023
Tahun 2024
Tahun 2025
Survey Kepuasan Masyarakat
Tahun 2018
Tahun 2019
Tahun 2020
Tahun 2021
Tahun 2022
Tahun 2023
Tahun 2024
Tahun 2025
Laporan Pengaduan
Tahun 2024
Tahun 2025
Laporan FKP
Laporan Reviu Layanan
Perpustakaan Online
Hubungi Kami
Pengaduan
Pendaftaran Online
Galeri
Jadwal Poliklinik
Zona Integritas (ZI)
PPID
Informasi Berkala
Informasi Setiap Saat
Informasi Serta Merta
Informasi yang dikecualikan
Struktur Organisasi
Print
Email
Details
Written by
Arafat Patria
Category:
Profil
Published: 01 March 2018
Last Updated: 03 December 2024
Hits: 9586
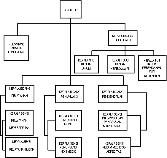
PEMBENTUKAN DAN SUSUNAN ORGANISASI RSUD dr. RUBINI MEMPAWAH
PERDA NO. 1 TAHUN 2010
Prev
Next
You are here:
Home
Profil
Struktur Organisasi
Kab.Mempawah
INFORMASI
Login Form
Username
Password
Remember Me
Log in
Forgot your username?
Forgot your password?
Statistik Pengunjung
1
1
3
6
0
8
6
Today
Yesterday
This Week
Last Week
This Month
Last Month
All days
670
2101
20263
1093887
17580
74078
1136086
Your IP: 216.73.216.188
2025-12-07 10:07
Visitors Counter